ramos细胞

ramos cell 人b淋巴细胞瘤细胞系>的应用
图片尺寸491x382
ramosra1人b淋巴细胞瘤细胞str鉴定正确
图片尺寸804x600![ramos [ra 1] (人b淋巴细胞瘤细胞) (str鉴定正确)](https://imgs.wantubizhi.com/img/ADDA3C5D760C6828B77B505A29D43E833905F4F0DBEC528145C9EBCCA37BEE031D88A30273118B9FA0EE5EDD6484F837A1550B71B43F5D875240CEFD0245C656FF4D7507CF37ED902A99407FC328AC95090430527F713FC77D3FA8481E2303E1)
ramos [ra 1] (人b淋巴细胞瘤细胞) (str鉴定正确)
图片尺寸804x600
ramos人b淋巴细胞瘤细胞【已通过str鉴定】
图片尺寸291x292
ramosra1人b淋巴细胞瘤细胞str鉴定正确
图片尺寸804x600
ramos细胞ramos细胞形态
图片尺寸365x365
求助ramos细胞染菌
图片尺寸1080x810
k562 细胞是什么
图片尺寸569x377
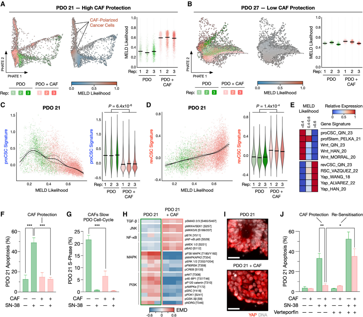
患者源类器官建模揭示肠癌化疗"保护伞"!_反应_癌细胞_药物
图片尺寸1267x1109
缺失cd38可减少mdx/cd38-/-小鼠膈肌细胞浸润和炎症标志物图片来源
图片尺寸600x619
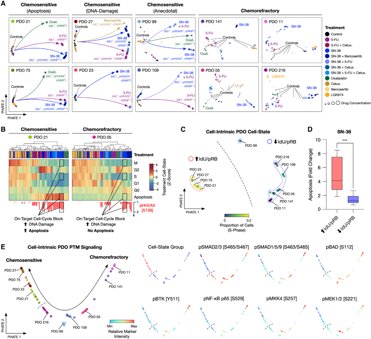
患者源类器官建模揭示肠癌化疗"保护伞"!_反应_癌细胞_药物
图片尺寸1267x1157
对 ramos 细胞提取物的 irf-4 进行免疫沉淀.
图片尺寸520x350
患者源类器官建模揭示肠癌化疗"保护伞"!_反应_癌细胞_药物
图片尺寸1267x1055
control #3900(虚线)对 jurkat 细胞(蓝色,阴性)和 ramos 细胞(绿色
图片尺寸520x350
nb4,ramos,cor-l279和nci-h520等细胞系
图片尺寸640x469
对 ramos 细胞提取物的 irf-4 进行免疫沉淀.
图片尺寸520x350
患者源类器官建模揭示肠癌化疗"保护伞"!_反应_癌细胞_药物
图片尺寸1265x589
igg1 isotype control #5415(虚线),对 achn 细胞(蓝色)和 ramos 细胞
图片尺寸520x350
2)或 bcl6 (d4i2v) xp rabbit mab(泳道 3),对 ramos 细胞提取物中的
图片尺寸520x350
对 ramos 细胞提取物的 btk 进行免疫沉淀.
图片尺寸520x350