reconstruct

university of toronto reconstruct flux
图片尺寸1280x720
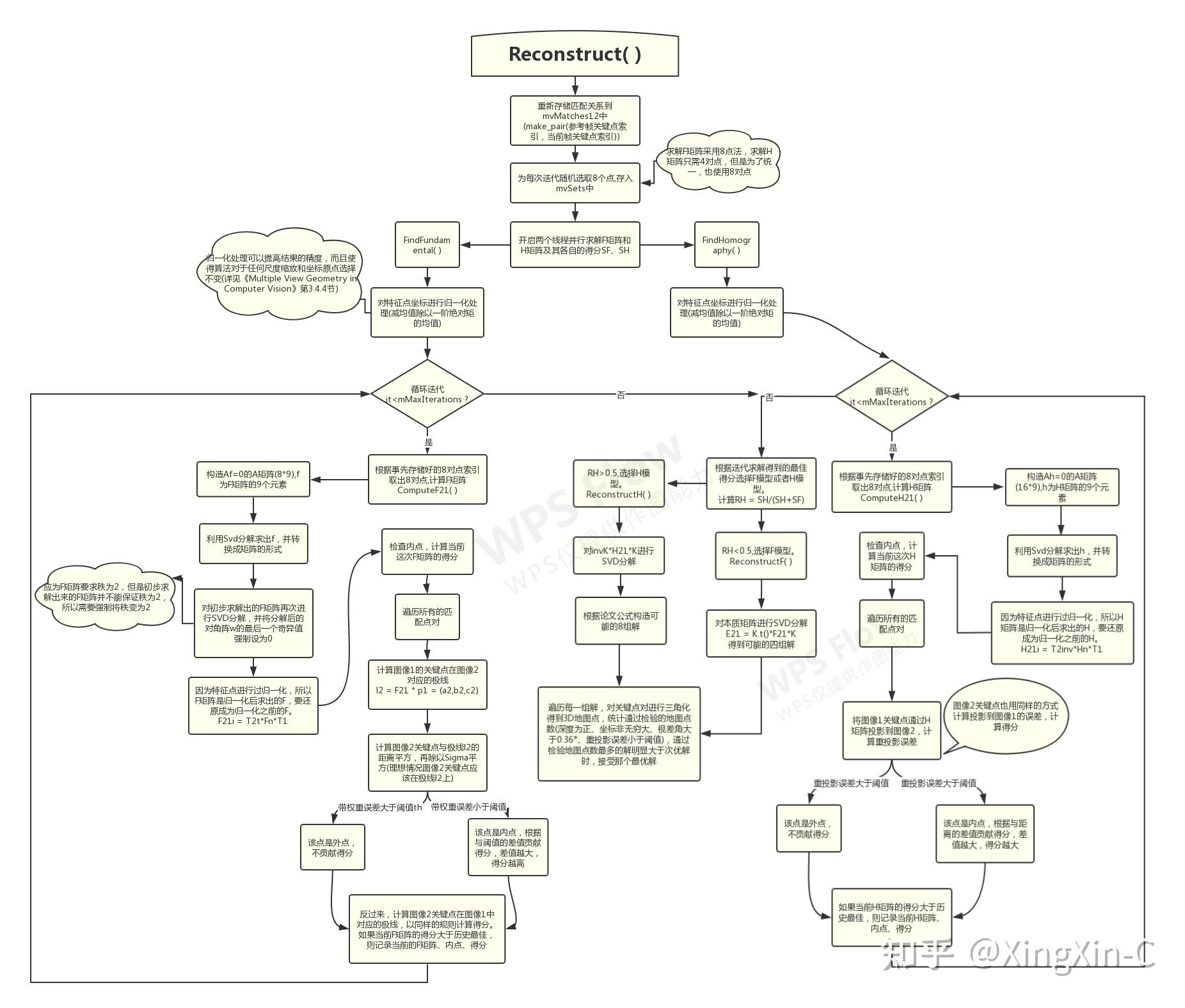
3,单目初始化twoviewreconstruction::reconstruct( )
图片尺寸1852x1576
【预订】plastic and reconstructiv
图片尺寸299x400
预订sustainable agriculture: circular to reconstruct
图片尺寸332x499
预订advanced male urethral and genital reconstructiv
图片尺寸349x499
【预订】three-dimensional image reconstructio
图片尺寸266x400
【预订】three-dimensional image reconstructio
图片尺寸267x400
【预订】principles of cancer reconstructiv
图片尺寸278x400
预订 ego at work: align to your purpose & rec
图片尺寸278x400
【4周达】community reconstructs: the meaning of
图片尺寸800x800
预订complications in orthopaedics: adult reconstruct
图片尺寸310x400
【4周达】the reconstruction of sense in the foreign language
图片尺寸800x800
【4周达】water folk: reconstructing an ancient aquatic lifeway
图片尺寸800x800
预订beyond sociologys tower of babel: reconstructin
图片尺寸267x400
reconstruct女款黑色阔腿短裤|shorts & bermuda
图片尺寸1024x1024
预订organising post-disaster reconstruction processes: housing
图片尺寸332x499
外部播放此歌曲>reconstruct专辑:goa explosive歌手:w
图片尺寸1200x1200
预订man & soc age reconstructn v 2
图片尺寸259x400
预订 国外英文学位论文interpreting seismic reflection
图片尺寸800x1000
reconstructdingregular字体
图片尺寸700x465