sam现象

它是致使青年猝死的常见原因,绝大多数人并没读懂! - 好医术早读文章
图片尺寸1288x872
活动详情-e学e用
图片尺寸1175x661
南阳医专一附院飞利浦金梭磁共振心脏mri临床应用及病例分享_成像
图片尺寸738x464
医学教育网课程vs2019年临床执业医师考试还原考点练习题二单元第10期
图片尺寸549x317
丁香园论坛
图片尺寸1040x843
cscsf 2020 | 常栋:ice指导复杂pmva和hocm消融_导管
图片尺寸994x561
此病令90%的患者出现呼吸困难 如何利用超声心动图鉴别诊断?
图片尺寸631x431
二尖瓣收缩期前移(sam现象)再认识
图片尺寸1728x1080
间断胸闷伴一过性意识丧失 辨心脏杂音道出真实病因-medsci.cn
图片尺寸525x448
sam现象:是什么?为什么?怎么办? - 好医术早读文章 - 好医术-赋能医生
图片尺寸1080x608
创新自由谈丨心脏超声引导下肥厚梗阻性心肌病射频消融|梗阻性|心肌病
图片尺寸879x416
sam现象:是什么?为什么?怎么办? - 好医术早读文章 - 好医术-赋能医生
图片尺寸1080x608
肥厚型心肌病mr的特征-有来医生
图片尺寸1000x400
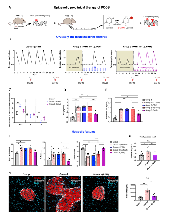
有希望!cell子刊:科学家揭示多囊卵巢综合征传播基础_腾讯新闻
图片尺寸554x707
sams note
图片尺寸1330x1052
这种现象有研究的价值吗? - 红山文化 论坛 - 红山文化,任南红山文化
图片尺寸2289x1641
db15/t 1819.3-2020
图片尺寸2481x3508
此病令90%的患者出现呼吸困难 如何利用超声心动图鉴别诊断?
图片尺寸690x470
具有中国自主知识产权,华中地区首例经导管微创修复二尖瓣_政务_澎湃
图片尺寸320x428
degradation behaviors of thai i>bombyx mori /i> silk fibroins e
图片尺寸640x436