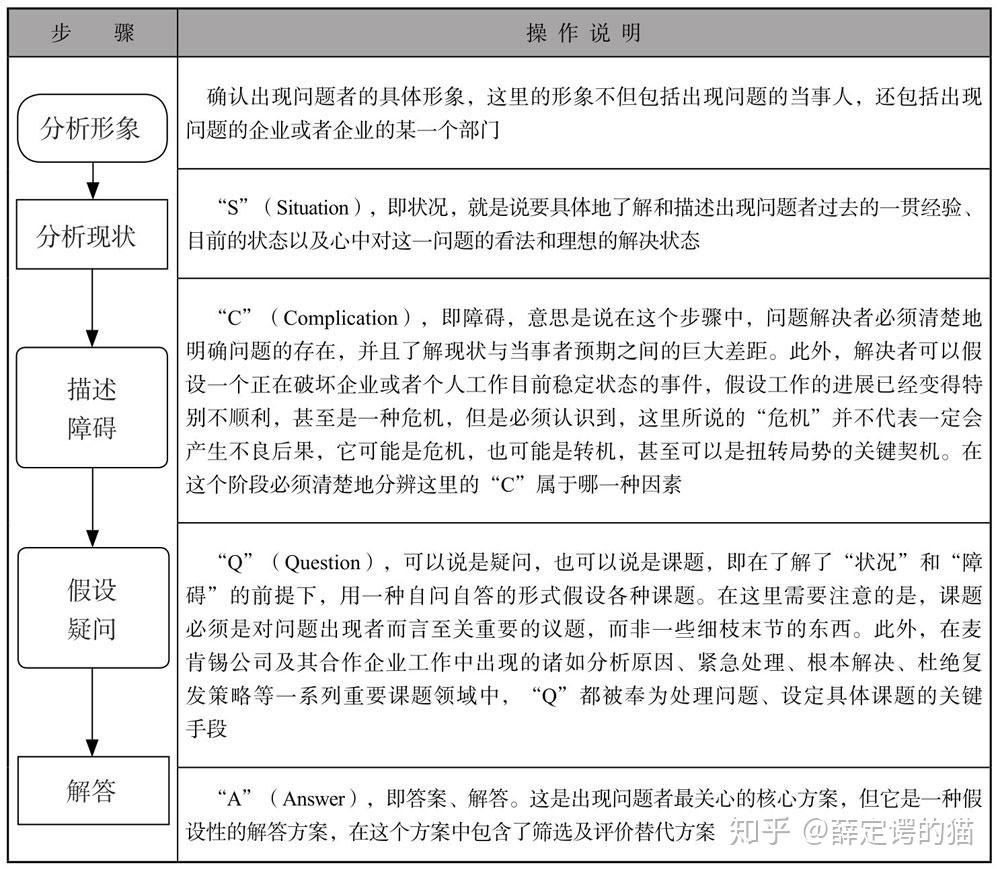
scqa模型

scqa结构
图片尺寸640x575
顶级认知的40大模型之:scqa模型
图片尺寸640x905
2,抓人的结构2:scqa结构(金字塔的序言结构)
图片尺寸720x388
l23沟通思维
图片尺寸674x741
scqa模型.训练你的口才!像高手 - 抖音
图片尺寸1080x1350
scqa模型(归纳总结)
图片尺寸1246x701
scqa模型是什么scqa模型案例分析详解
图片尺寸640x476
scqa分析法
图片尺寸640x768
顶级认知的40大模型之:scqa模型
图片尺寸640x275
设计序言,scqa获得领导赏识的高效沟通公式
图片尺寸1080x712
scqa背景冲突疑问回答
图片尺寸624x427
20210121scqa的四种顺序
图片尺寸772x388
培训师如何训练结构化表达能力scqa模型帮你解决丨费朝祥老师
图片尺寸626x398
ip工具分享丨不是没有重点是没有结构scqa架构
图片尺寸960x720
原创表达沟通scqa架构思维导图
图片尺寸2067x1605
说出来的精彩scqa模型
图片尺寸522x300
一,框架搭建:scqa模型助你一臂之力
图片尺寸1080x467
用好scqa模型演讲写作soeasy
图片尺寸1468x830
通过scqa分析法逐步接近最重要的问题
图片尺寸1000x872
职场中必须要知道的scqa模型
图片尺寸640x373