sg6841电路图

sg6841电源电路的修理技巧
图片尺寸900x476
图2 sg6841d典型应用电路图
图片尺寸1500x795
3 sg6841的电路故障检测实例 例1优派ve710s液晶
图片尺寸750x480
sg6841d问题求助
图片尺寸937x700
使用sg6841d 029rr方案电源高压一体板的维修资料
图片尺寸611x430
图2-1 sg6841内部框图
图片尺寸1080x810
sg6841doz9rr方案电源高压一体板
图片尺寸1205x827
符合待机能耗法规的pwm控制器sg6840/sg6841应用
图片尺寸431x256
无忧文档 所有分类 工程科技 电子/电路 电源设计详细计算参考ppt
图片尺寸1080x810
hp l1706 lcd sg6841sz电源路图 谁有?
图片尺寸1950x1104
图2所示是本设计的主电路图,图中,d1和d2主要防止由于反激电压串入dc
图片尺寸600x267
12.sg6961 sg6841 sg6842 sg5841
图片尺寸600x402
孙唯真 冠捷aoc lm540型液晶彩显电源电路以sg6841为核心构成
图片尺寸1200x767
符合待机能耗法规的pwm控制器sg6840/sg6841应用
图片尺寸387x224
关于ob2269带负载能力差,用sg6841代用的处理过程!
图片尺寸304x393
绿色工作模式pwm控制器sg6840sg6841解析方案
图片尺寸387x224
sg6842电路迷惑不解求助
图片尺寸1004x571
ob2268/ob2269/sg6841芯片引脚功能和典型应用电路
图片尺寸594x337
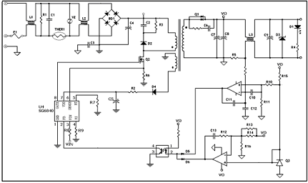
图中,sg6841为pwm控制器,它是开关电源的核心,它能产生频率固定而脉冲
图片尺寸1052x657
液晶电源板 电源模块 显示器通用电源模块 万能模块
图片尺寸720x540