sirt2

复旦大学揭示衰老基因sirt2调控丝氨酸合成途径并参与肿瘤形成
图片尺寸655x506
而遭到破坏,而白藜芦醇可以激活一种修复染色体健康的蛋白质sirtuin
图片尺寸1218x691
曹流团队揭示去乙酰化酶sirt2影响有丝分裂灾难性死亡机制
图片尺寸640x602
dlt可通过调控5ht2ar / camp / pka / creb / sirt1途径刺激小胶质
图片尺寸600x638
sirt2确定为心脏衰老的关键蛋白.依赖#nad 的#sir - 抖音
图片尺寸750x1624
sirt1/2 inhibitor iv
图片尺寸992x860
gata4,srf, mef2和myocardin抑制心肌肥大,sirtuin家族sirt1,sirt2
图片尺寸1080x884
来自sirt3 和 ucp2 的缺失小鼠杂合子或纯合子的培养的 pasmc 的增殖
图片尺寸2128x1613
神经退行性疾病中sirt1和sirt2活性的控制上
图片尺寸640x464
脑科学日报少突胶质细胞通过外泌体sirt2增强轴突能量代谢
图片尺寸492x813
frontpharmacol神经退行性疾病中sirt1和sirt2活性的控制
图片尺寸513x479
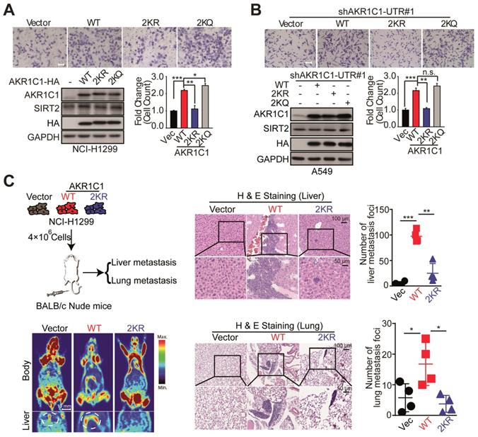
the sirt2-mediated deacetylation of akr1c1 is required for
图片尺寸676x617
曹流团队揭示去乙酰化酶sirt2影响有丝分裂灾难性死亡机制
图片尺寸640x373
经过三年的不懈努力,首次实现了sirt6在非人灵长类动物中的全身敲除
图片尺寸1061x836
metabolic regulation of sirt1 transcription via a hic1:ctbp
图片尺寸1280x1253
nature:"长寿药"激烈大战,这名"选手"你不可忽略!
图片尺寸638x610
by deacetylation of h3, sirt6 regulates metabolic homeostasis
图片尺寸719x304
sirt2-mediated foxo3a deacetylation drives its nuclear
图片尺寸312x294
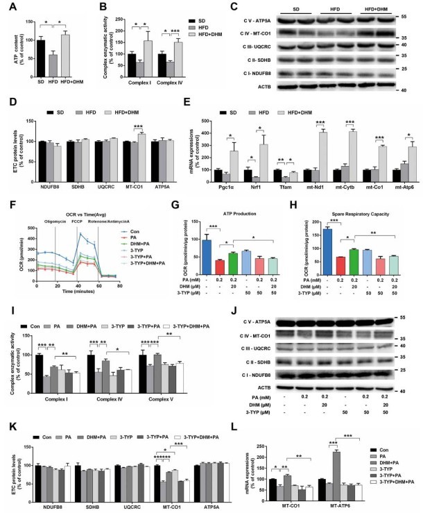
sirt3介导的sod2去乙酰化促进线粒体抗氧化防御dhm通过刺激ampk-pgc1
图片尺寸610x739
sirt2 as a therapeutic target for age-related disorders
图片尺寸1028x613