sp3232电路

有关sp3232芯片发烫的问题?
图片尺寸446x264
sp3232eea 用来将ttl电平转换成rs232电平.我们使用的是com2.
图片尺寸640x297
sp3232串口通讯问题
图片尺寸500x314
sp3222sp3232引脚图电路图与芯片pdf资料下载
图片尺寸509x507
sp3222sp3232引脚图电路图与芯片pdf资料下载
图片尺寸784x460
板子上和原理图唯一的不同是,芯片采用了 sipex 公司的 sp3232!
图片尺寸943x460
sp3232e 电路
图片尺寸485x411
我从stm32f415拉出串口三到我的串口转rs232模块中,芯片用的是sp3232
图片尺寸1341x501
sp3232 pdf,sp3232中文资料,sp3232应用电路-华秋商城
图片尺寸445x612
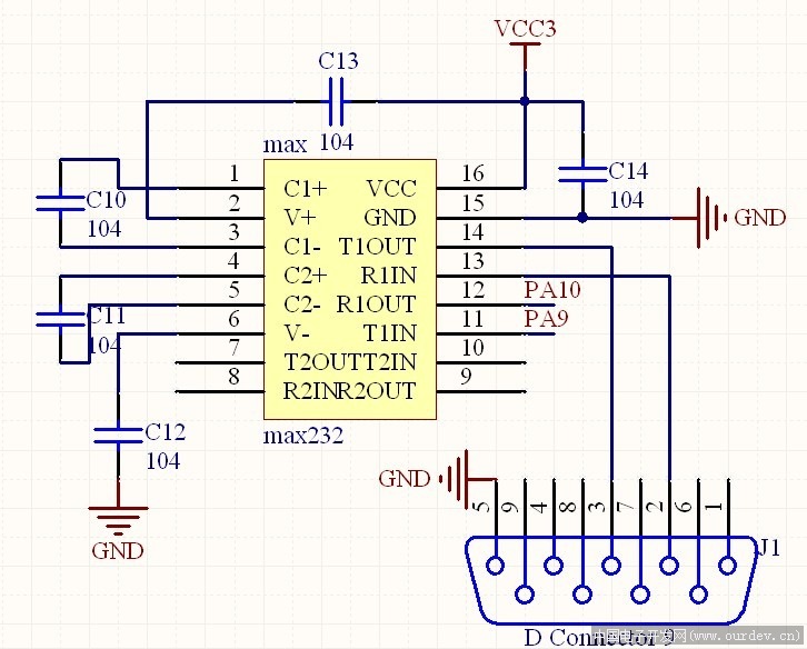
想自己做板玩stm8画一个原理图帮指点一下
图片尺寸721x516
sp3232的应用
图片尺寸1080x810
stm32串口接收问题
图片尺寸726x584
图2. esd3.3v92d-c在sp3232通讯接口中的应用
图片尺寸358x264
sp3222sp3232引脚图电路图与芯片pdf资料下载
图片尺寸457x471
com3 不但可以接rs232 还可以接游戏手柄(joypad),电路原理图如图 2
图片尺寸640x229
具体电路
图片尺寸500x396
简单的3线串口,ttl转rs232: 主要推荐sp232aen(5v电源)和sp3232een
图片尺寸465x271
6.2 下位机开发板介绍
图片尺寸1020x970![图2 s3c44b0x uart 电平转换电路[page]](https://imgs.wantubizhi.com/img/ADDA3C5D760C6828B77B505A29D43E83EC043F4EC80648BA79118B24E512B740AE79D2B297C3FA6C1E925521A030663057A0F4C2BE922D9790CDFDD436F799AC1952B92C55938E3E1ED1E8577ED4FC1A1796AFE79EC12EF51ED26F0FE9EE3538)
图2 s3c44b0x uart 电平转换电路[page]
图片尺寸490x286
电平转换芯片一般用max3232,max232,sp3232等,其中maxim公司的电平
图片尺寸530x225