sr1步枪

他们推出两款新枪,一个是amb-17微声突击步枪(上图),一个是am-17突击
图片尺寸1000x667
风驰电掣 radical sr1让脖子与风阻死磕
图片尺寸1080x721
奥本多夫的德国amp技术服务公司超级精度特种狙击步枪dsr1步枪
图片尺寸640x427
奥本多夫的德国amp技术服务公司超级精度特种狙击步枪dsr1步枪
图片尺寸640x452
奥本多夫的德国amp技术服务公司超级精度特种狙击步枪dsr1步枪
图片尺寸640x287
各国突击步枪_世界_系列_枪管
图片尺寸570x403
直击shot show:帕梅托州军工厂ak-e卡拉什尼科夫步枪_手机搜狐网
图片尺寸640x480
突击步枪上放iphone4这还不算还有更奇葩的武器
图片尺寸850x566
沙漠之鹰手枪11,斑蝰蛇手枪(俄罗斯)sr1"维克托"斑蝰蛇的原型枪称作rg
图片尺寸640x424
免疫细胞主动调控代谢_调节_稳态_脂肪
图片尺寸1080x571
投稿:超美国风的展现方式,五星物语sr1青花瓷涂装
图片尺寸1080x810
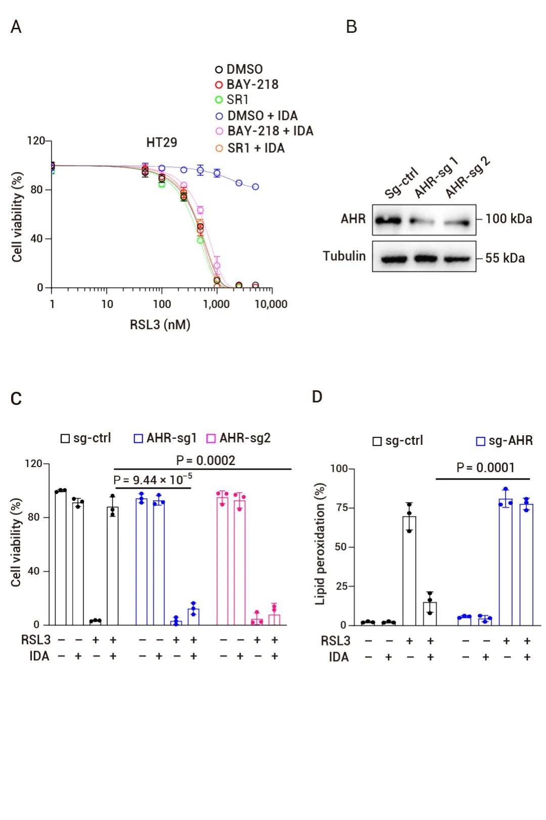
抑制,研究人员使用 ahr 拮抗剂 bay-218 和 stemre-genin 1 (sr1)
图片尺寸1080x1622
一加ace3v首发拆解把防护值点满
图片尺寸660x371
抑制,研究人员使用 ahr 拮抗剂 bay-218 和 stemre-genin 1 (sr1)
图片尺寸1080x1622
新型ai设备能否取代iphone
图片尺寸660x491
专访七夕了送一台radical给ta合适吗
图片尺寸1071x735
模玩秀五星物语sr1volks1100恩季盖
图片尺寸640x1043
百亿核药赛道再起风云
图片尺寸1280x544
上海硅酸盐研究所刘建军邱吴劼等机器学习原子间势在
图片尺寸1080x846
扎克伯格再次瞄准苹果的xr设备visionpro提到quest3优于它
图片尺寸660x359