star的简历模板

用star法则和数据武装你的助教简历
图片尺寸2479x3508
简历模板
图片尺寸1240x1755
java简历模板免费可编辑star法则简历模板
图片尺寸2479x3508
star简历模板安卓
图片尺寸920x1312
如何用star法则撰写完美简历?
图片尺寸961x1280
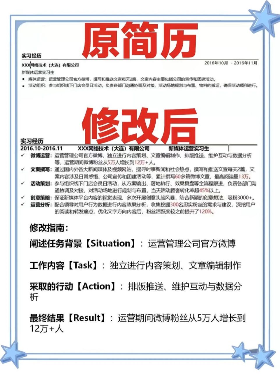
3.使用star法则优化简历描述
图片尺寸880x1763
简历上,项目的写法,记得star法则
图片尺寸1240x1754
福昕云模板教你用star法则写简历
图片尺寸538x759
人事专员简历模板
图片尺寸1240x1753
这个简历模板太棒了!手机编辑 - 抖音
图片尺寸720x960
福昕云模板教你用star法则写简历
图片尺寸554x747
程序员简历 star简历模板下载
图片尺寸820x1160
精品版推荐个人简历最佳模板
图片尺寸920x1304
简历干货star法则写好一段实践经历
图片尺寸1080x1439
财务金融类应届大学生求职简历模板推荐
图片尺寸1080x1422
简历内容相关性:工作经历,实习经历等内容要按照star
图片尺寸640x905
简历模板
图片尺寸1080x1439
表格简历模板我最爱
图片尺寸1080x1440
蓝色简约通用简历 - 通用简历word模板 - word模板 - 可牛办公
图片尺寸1920x2716
如何正确用star法则写简历超强实践
图片尺寸1080x1439