stm32单片机电路图

51单片机与stm32之间的选择,怎么学习单片机入门课程辅导
图片尺寸2000x1423
单片机电路图
图片尺寸650x618
声控灯单片机pcbstm32声控灯
图片尺寸852x549
单片机嵌入式小白教程硬件四stm32单片机最小系统
图片尺寸837x559
iic通信原理stm32stm32最小系统及电路基本原理
图片尺寸1440x876
单片机毕设stm32的音乐播放器设计与实现原理图源码论文
图片尺寸721x641
循迹小车代码及电路图 - 51单片机
图片尺寸907x545
pyboard基于micropython开发stm32fxx单片机
图片尺寸1272x870
物联网智能洗衣机控制系统_单片机/stm32/树莓派/arduino/开发板创意
图片尺寸776x579
stm32飞控板电路原理图免费下载
图片尺寸440x279
stm32电路图(原理图)
图片尺寸1573x1038
单片机按键控制8位led灯的亮灭程序电路图
图片尺寸1011x711
第一次画线路板stm32f103c8t6,不知道能不能工作,求大神指导
图片尺寸1096x804
的,然鹅技术不达标,焊了两个都报废了,于是换成了直插的)与单片机相连
图片尺寸983x701
stm32f103c8t6单片机简介
图片尺寸3368x2380
在编辑器中打开stm32电路原理图原理图设计图使用stm32f103rct6芯片
图片尺寸1745x1101
stm32核心板电路分析
图片尺寸1493x942
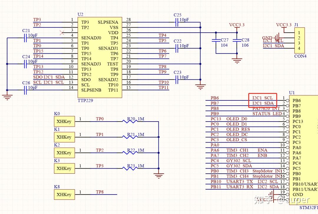
ttp229触摸模块的stm32单片机驱动分享
图片尺寸1080x727
altiumdesigner绘制stm32的电路原理图
图片尺寸1340x827
stm32单片机最小系统电路
图片尺寸653x514