stm32 编程

stm32学习笔记初识stm32
图片尺寸1069x530
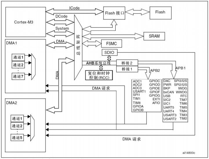
c语言单片机编程20:stm32单片机的系统架构
图片尺寸721x551
一条长河网-编程博客文章精选经典问答
图片尺寸659x677
stm32智能语音识别蓝牙音箱设计
图片尺寸1387x1902
初始stm32寄存器编程
图片尺寸1492x793
基于stm32单片机的温度报警器proteus仿真
图片尺寸1273x895
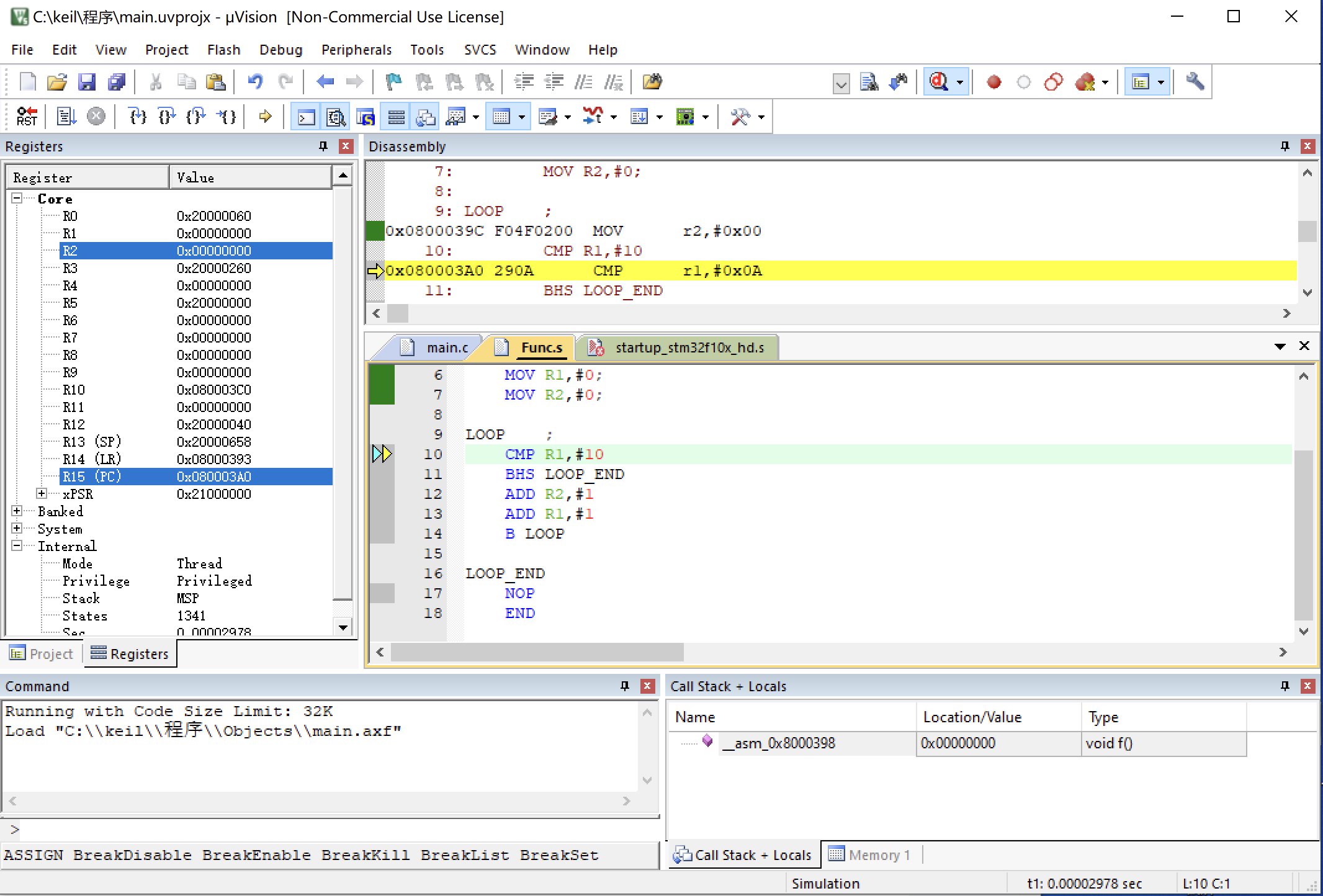
keil下stm32的c语言和汇编语言的混合编程
图片尺寸2132x1444
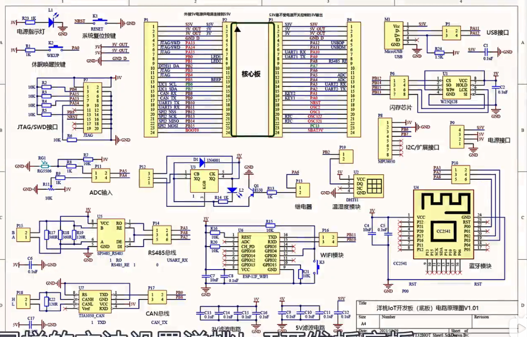
洋桃电子stm32物联网入门30步笔记三cubemx图形化编程设置开发板上的
图片尺寸1054x675
单片机入门学习五stm32单片机学习二跑马灯程序衍生出的stm32编程基础
图片尺寸650x631
编程 #stm32 #电机控制 终于完成啦,花了一下午把底 - 抖音
图片尺寸1918x1142
stm32学习笔记初识stm32
图片尺寸1067x434
stm32单片机入门教程之串口的编程资料详细说明
图片尺寸909x486
stm32iap学习
图片尺寸830x638
软——stm32编程stm32单片机的成功,和st的软
图片尺寸1474x766
stm32的c与汇编语言混合编程
图片尺寸1305x795
单片机51和stm32编程步骤一样吗?-云社区-华为云
图片尺寸1426x689
keil下stm32的c语言与汇编语言混合编程
图片尺寸1422x1022
芯达stm32入门系列教程之八《usart串口编程》
图片尺寸910x597
stm32f10x在应用中编程的实现方法
图片尺寸1014x1053
cstm32编程008用proteus运行程序
图片尺寸1920x1080