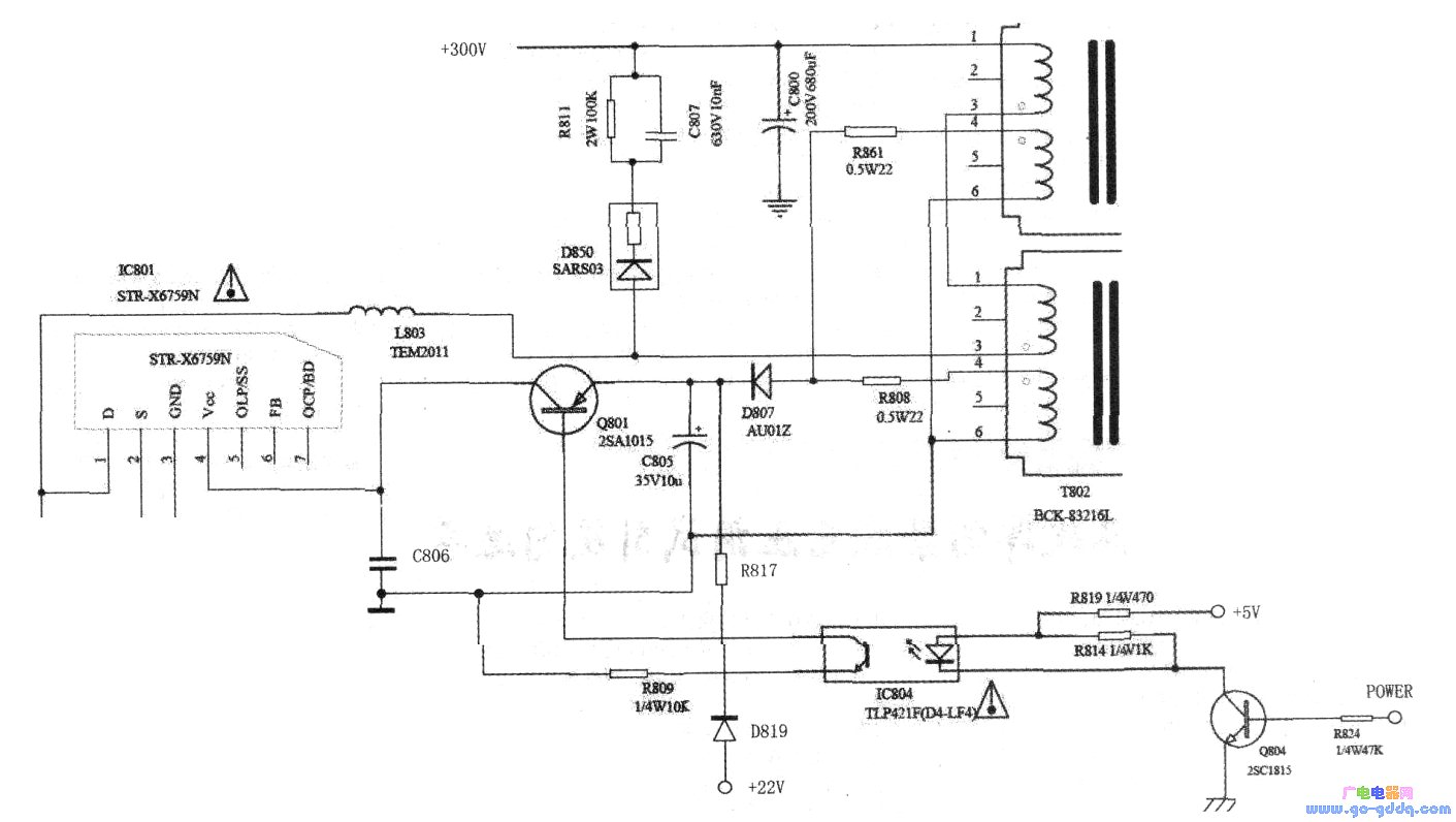
strv152电路图

str-v152
图片尺寸694x389
当副电源工作后,str-v152④脚上的22v电压经d819,r817送至q801发射
图片尺寸1411x796
str-f6656(6654,6658,6454,6456)应用电路图1
图片尺寸2418x1045
可以通过调节rw1来实现,又由于rw1的一端接在a点,因此在电路中引入交
图片尺寸1288x1302
经过几级电流,电压的扩容放大以及双达林顿功放电路的放大处理,ad-86d
图片尺寸1001x571
21声道大功率音响电路图
图片尺寸3000x2133
vd_电路
图片尺寸3326x2491
一种车载ecu电源输入电路
图片尺寸1831x1065
典型电路示例
图片尺寸681x427
其应用电路如下:本ic的(5)脚是过载保护信号和稳压控制信号输入端.
图片尺寸2082x1147
开关电源保护电路
图片尺寸500x204
tea152xp(dip8)初级检测应用电路图 starbuck评估板 the nxp
图片尺寸543x307
汽车ecu维修电路图图解 汽车ecu电路分析
图片尺寸562x530![[diy制作]](https://imgs.wantubizhi.com/img/ADDA3C5D760C6828B77B505A29D43E8342FBBB859A23EF145C9EFF0C3DAA4CA65AB61370444BFEA88AB6CB2A0EE88BADD141EA9C61588200D8BD78BF5D025D15D65CA8EB4B32DFB410FB4609575520A0F619EE742C6ADFE9E7FAB3747FF2EB72)
[diy制作]
图片尺寸799x533
求助strg5643d电路图
图片尺寸4961x3508
康佳60p机芯背投彩电会聚电源-增益可调放大电路图-电子产品世界
图片尺寸1382x2332
lm系列开关电源集成电路
图片尺寸466x231
做一版双声道upc1270h1225h兼容功放板
图片尺寸800x558
nxp tea152x starplug mini开关电源解决方案
图片尺寸553x262
str-g8656 str-g8656是日本三肯公司开发研制的彩电开关电源厚膜电路
图片尺寸4722x4351