t6612二等软座图片

金昌t6612次前往兰州,下车后乘坐城际列车前往中川机场
图片尺寸2000x2667![[cr] t6612 金昌-兰州](https://imgs.wantubizhi.com/img/A1A61BAA66193547F3A6DD7D8EE527E938300A0E47C378FC0A009647F16AAC8FEC9FDAD2F7CAFCBE19CBED1DAED36325A40A33272D66C4F077DF77A8F4795A618EFAFD8F4B7D622D42B17CB26CB71900EF913D57E2CB0F58BC79B0CA65CE5299)
[cr] t6612 金昌-兰州
图片尺寸1024x576
099 主题: 31 精华: 1 帖子: 6612 注册: 2004年09月 2010-01
图片尺寸640x426
丰田考斯特12座报价考斯特最新价格表
图片尺寸555x400
【福航体验】福州航空国内航班fu6519/6575/6612
图片尺寸4032x3016
【福航体验】福州航空国内航班fu6519/6575/6612
图片尺寸4032x3016
【福航体验】福州航空国内航班fu6519/6575/6612
图片尺寸4032x3016
【福航体验】福州航空国内航班fu6519/6575/6612
图片尺寸4032x3016
铁路随拍兰局兰段hxd3d0099t6612永登站2台3道停车
图片尺寸3130x1957
音乐 美食 体育 时尚 友情链接 站点地图 搜索 退出ta的作品 6612 325
图片尺寸1440x2560
带tb6612 直流刷电机板的 a4950 双电机驱动器
图片尺寸800x800
当前位置:>易车>正文> chrome firefox 易车 淘车二手车 易车惠 易鑫
图片尺寸550x371
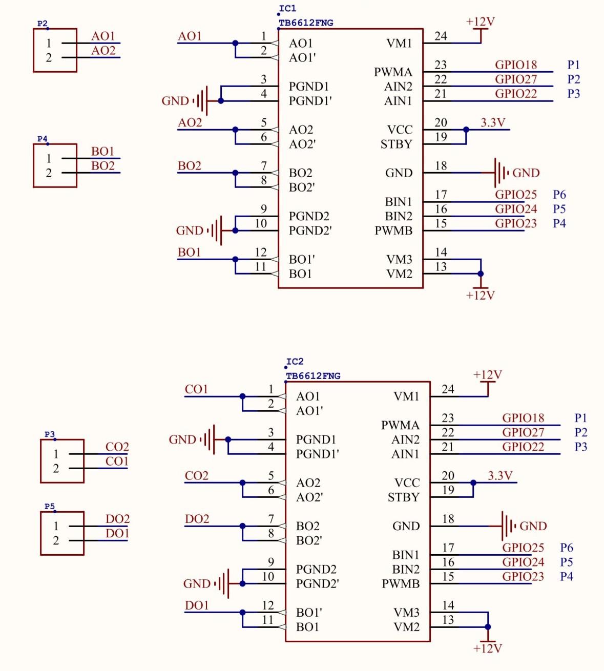
tb6612fng电机驱动接线图其中ao,bo,co,do分别接4个直流电机,可以参考
图片尺寸1179x1310
高铁二等座充电位置高铁二等座充电位置在哪里
图片尺寸700x400
二.tb6612fng
图片尺寸900x586
音乐 美食 体育 时尚 友情链接 站点地图 搜索 退出ta的作品 6612 325
图片尺寸1440x2560
【便民服务】梅陇社区管道疏通,马桶维修价格一览及预约方式
图片尺寸580x580
全新原装 质量保证 tb6612fng tb6612 贴片ssop-24 电机驱动芯片
图片尺寸965x965
音乐 美食 体育 时尚 友情链接 站点地图 搜索 退出ta的作品 6612 325
图片尺寸1440x2560
单12分频器配44芯高音专业舞台演出二分频婚庆ktv喇叭带高音保护
图片尺寸800x800