tcl收购奥马电器

tcl家电拟每股6元要约收购22.99%股份 奥马电器一字涨停
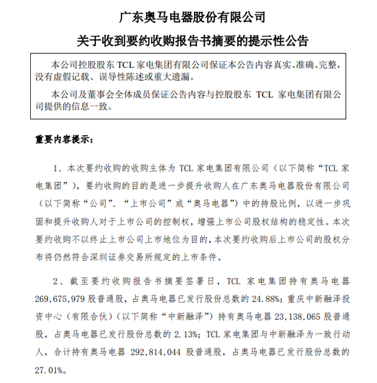
图片尺寸550x558
tcl家电15亿收购奥马电器2299的股份家电市场或再次变天影响深远
图片尺寸591x645
进一步提升控制权,tcl家电拟增持奥马电器22.99%股份
图片尺寸2000x1333
买它tcl家电连续出手奥马电器市场还有资金大笔扫货
图片尺寸1000x774
12月18日晚,奥马电器收购tcl家用电器(合肥)有限公司100%股权,并购
图片尺寸1069x713
奥马电器收购tcl合肥家电100%股权的最新进展
图片尺寸1886x1080
【#tcl家电被中国证监会立案# #tcl收购奥马过程涉嫌违法#】 奥马电器
图片尺寸2033x1280
该公司当天召开的临时股东大会审议通过了奥马电器收购tcl家用电器
图片尺寸640x480
奥马电器拟斥3.3亿元收购tcl合肥家电 前三季净利增八成
图片尺寸1707x1280
奥马电器:向控股股东tcl家电集团借款不超过8.2亿元
图片尺寸630x407
奥马电器拟更名tcl智家 看未来将如何出招?
图片尺寸829x553
奥马电器拟以3.3亿元收购tcl合肥家电,冰箱业务产能将明显提升
图片尺寸960x609
"出口冰箱大王"奥马电器卖身tcl,曾踩雷p2p,1元贱卖金融科技业务
图片尺寸1700x1130
奥马电器营收突破150亿,tcl合肥家电完成首年业绩对赌
图片尺寸640x1247
奥马电器拟通过现金方式收购tcl合肥家电100股权
图片尺寸571x381
冰箱之王奥马电器被 tcl 收购,透露出什么信息?
图片尺寸640x313
进一步控权!tcl家电拟收购奥马电器近23%股份,合计持股将达50%
图片尺寸640x432
在tcl入主奥马电器数年后,公司宣布拟变更公司名称为广东tcl智慧家电
图片尺寸1362x850
奥马电器2023年营收近152亿,归母净利增69.
图片尺寸757x372
奥马要收tcl合肥家电,李东生又开始资本大挪移_tcl集团_业务_电器
图片尺寸1222x756