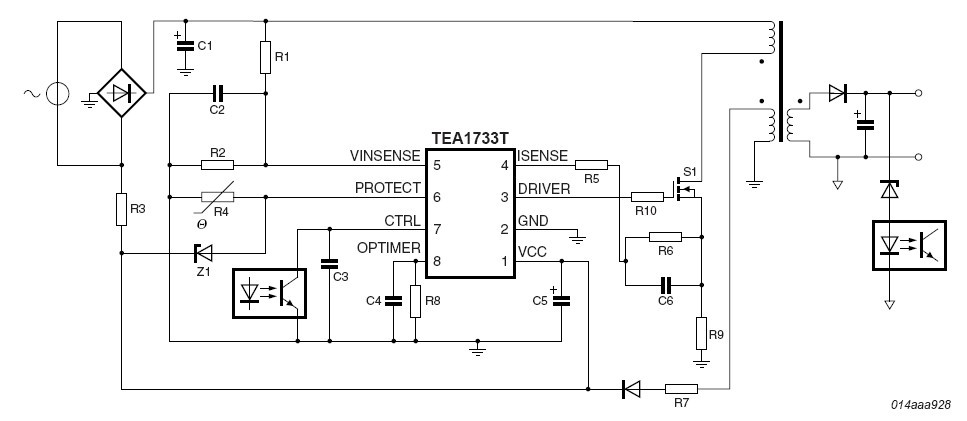
tea1733电路图

使用nxp semiconductors 的 tea1733 的参考设计
图片尺寸809x480
采用tea1733p的led液晶彩电开关电源电路分析
图片尺寸1472x1753
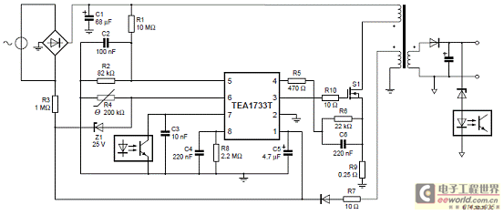
图3.tea1733mt典型应用电路图
图片尺寸553x234
采用tea1733p的led液晶彩电开关电源电路分析
图片尺寸1449x906
图4.tea1733典型应用电路图详情请见:http://www.nxp.
图片尺寸554x338
基于tea1733的低成本绿色75w开关电源控制设计方案
图片尺寸553x236
tea1733x典型应用电路图详情请见:http://www.nxp.
图片尺寸553x236
nxp恩智浦全新原装tea1733t低成本开关电源集成电路ic
图片尺寸967x421
tea1733典型应用电路图
图片尺寸553x235
tclc32f220电视 tea1733在电路板哪位置电路图
图片尺寸847x614
tea1733lt典型应用电路图(1)图4.
图片尺寸554x243
基于tea1733的低成本绿色75w - 电源设计应用 - 电子发烧友网
图片尺寸553x215
200w原理图,tea1716
图片尺寸2006x956
创维电源板电源管理芯片tea1733p代换
图片尺寸799x486
tea1733典型应用电路图
图片尺寸553x431
tea1523p电源电路图
图片尺寸748x556
开关电源芯片tea1753应用电路图
图片尺寸352x320
nxp tea1733 greenchip iii 75瓦开关电源控制方案
图片尺寸554x419
2)pcb电路
图片尺寸1495x642
1992_1733
图片尺寸1992x1733