tlc2272运放图

tlc2272同相放大器
图片尺寸373x332
帮我看下这个运放那个电路放大多少倍 原理是什么 别的运放怎么看放大
图片尺寸959x536
ti tlc2272cdr ic cmos 2 circuit 8soic-阿里巴巴
图片尺寸360x360
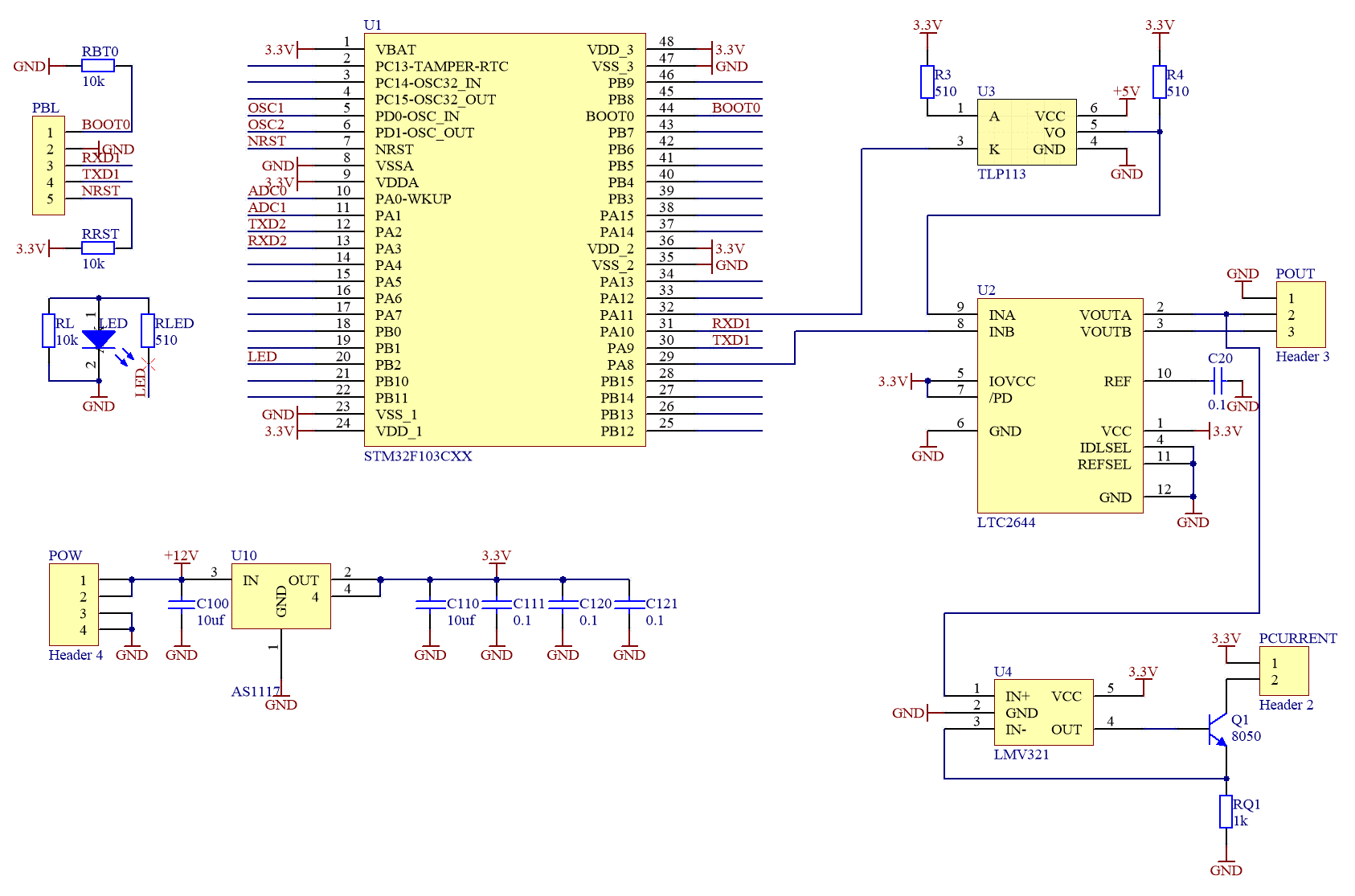
65光耦信号送到tlc2644的 通道a,65输出信号通过运放控制一个
图片尺寸1686x1115
tlc2272aid全新原装 sop8 丝印 2272ai 运算放大器ic芯片tlc2272
图片尺寸800x800
tlc2272m-mil boyle_macromodel.gif
图片尺寸834x607
全新 tlc2272cdr tlc2274aidr lincmos轨到轨运算放大器芯片
图片尺寸800x800
高精度,低噪声运算放大器
图片尺寸786x332
tlc2272 tlc2272a tlc2272m tlc2272am tlc2274 tlc2274a tlc2274m
图片尺寸250x282
tlc2272qdrq1正品运算放大器规格参数产品优势设计
图片尺寸666x445
tlc2272qdrq1正品运算放大器规格参数产品优势设计
图片尺寸414x245
设计一个运放电路
图片尺寸1264x833
在dsp芯片一侧是一颗双运放,来自ti德州仪器,型号tlc2272,是一颗双路
图片尺寸1200x800
tlc2272acdr sop8ic芯片 运算放大器 ic电子元器件ic芯片bom表配
图片尺寸360x360
干货实图分析运放7大经典电路
图片尺寸613x332
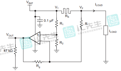
这个运放电路怎么分析?
图片尺寸800x599
干货实图分析运放7大经典电路
图片尺寸640x426
tlc2272qdrq1正品运算放大器规格参数产品优势设计
图片尺寸594x196
65光耦信号送到tlc2644的 通道a,65输出信号通过运放控制一个
图片尺寸1688x950
运放电路看不懂
图片尺寸1033x404