tlp250引脚图

电源设计必学电路之驱动篇
图片尺寸848x602
tlp250内置光耦合器,其隔离电压可达2500v,上升和下降时间均小于0.
图片尺寸1080x690
全桥拓扑结构,驱动是用了tlp250,见图所示,.
图片尺寸993x662
tlp250的基本信息
图片尺寸378x487
ds2502中文说明书 tf2929 c4381 ds2501(one-wire)
图片尺寸959x1357
tlp250引脚功能及应用电路图
图片尺寸257x152
电机控制器igbt驱动电源的设计
图片尺寸642x431
光耦合驱动器tlp250的驱动电路图
图片尺寸600x272
并采用了光耦芯片tlp250,增加了硬件电路的可靠性
图片尺寸530x367
芯片信息 型号 封装 在线定购 tlp250(查看) dip 引脚布局 (点击图片
图片尺寸230x365
逆变电源中的三种保护电路讲解
图片尺寸645x368
具体选用日本 东芝公司的tlp250 集成电路作为irf630型mosfet的驱动
图片尺寸972x719
光电耦合器光耦tlp250dip8
图片尺寸600x378
tlp250_07 pdf下载及第4页内容在线浏览
图片尺寸977x1514
主电路
图片尺寸929x418
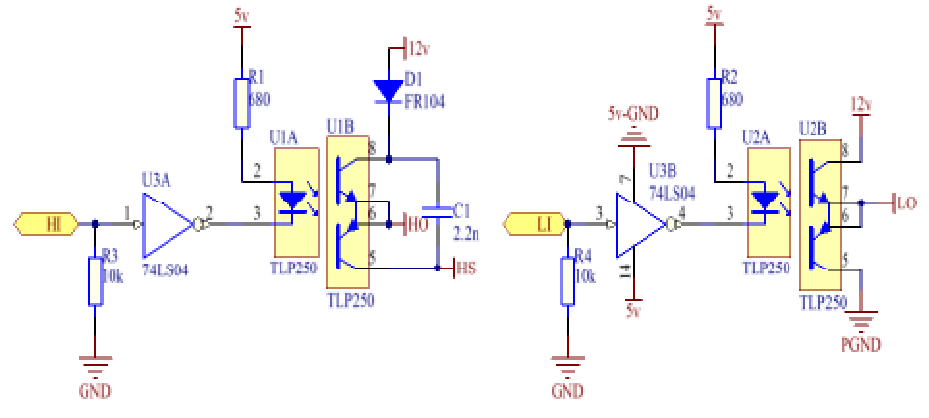
关于两个mos管串联作为开关tlp250的驱动电路问题
图片尺寸500x608
tlp250中文资料
图片尺寸959x1357
对应于单管驱动电路的具体设计原理图如图5所示.引脚功能见表3.
图片尺寸860x468
外部引脚和内部功能框图02 lt1910基本应用lt1910可以被用于汽车,航空
图片尺寸1080x417
调功电路原理(555调功电路/tda2040汽车音响功放/调频
图片尺寸578x310