tny277pn

tny277pn /拓普 直插dip-7 电源管理芯片 全新进口 只做原装
图片尺寸800x800
tny277pn 开关电源芯片
图片尺寸800x800
tny277pn 直插 电源管理芯片 dip-8 全新原装
图片尺寸800x800
晟记 tny277p 电源管理 tny277pn 直插dip7
图片尺寸1239x1004
晟记tny277p电源管理tny277pn直插dip7集成电路ic
图片尺寸1000x1163
tny277pn dip-7 原厂全新原装 电源芯片 量大可议价
图片尺寸800x800
一件发2个 tny277p=tny277pn电源管理芯片直插
图片尺寸480x480
点击查看大图
图片尺寸825x825
一换即好
图片尺寸700x700
tny277pn tny277 dip7 电子芯片 全新进口 只做原装 可开税票
图片尺寸800x800
原装正品 tny277pn tny277p 直插dip7 电源管理芯片
图片尺寸800x800
现货 tny277pn 价格优势询价拍
图片尺寸800x800
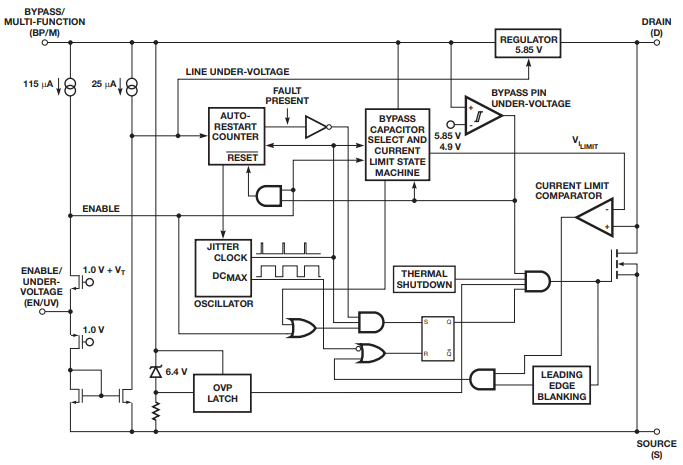
以下是 tny277pn 的简要概括:开关电源控制器:它是
图片尺寸726x507
晟记tny277p电源管理tny277pn直插dip7集成电路ic
图片尺寸1000x1125
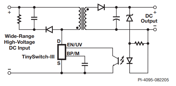
典型应用电路以下是 tny277pn 的简要概括:开关电源
图片尺寸600x293
全新现货电源管理ic tny277pn 全新进口原装正品
图片尺寸800x800
全新原装 tny277pn 直插 dip7 tny277 液晶电源管理芯片 集成ic
图片尺寸700x700
汕头led芯片
图片尺寸800x800
原装正品 tny277gn tny277pn 贴片sop7直插dip7 g 液晶电源芯片 p
图片尺寸800x800
典型应用电路典型应用电路以下是 tny277pn 的简要概
图片尺寸683x465