tpa3112

12-24v单电源供电50w大功率tpa3116数字功放板hifi2.0功放板成品
图片尺寸720x720
6j1胆前级合并tpa3116数字2.0功放机(蓝牙5.0支持aptx)银或黑前
图片尺寸800x802
tpa311x功放噪声分析控制及tpa3116d2中文资料与引脚图等
图片尺寸402x457
基于ti公司的tpa3128d2低功耗2x30w d类放大器解决方案
图片尺寸553x619
0立体声数字功放 tpa3116 50wx2 100wx2 蓝牙5.
图片尺寸746x576
基于d类数字功放芯片tpa3116蓝牙功放-电子电路图,电子技术资料网站
图片尺寸394x372
光迈适用全新原装tpa3123d2pwprhtssop24音频放大芯片集成电路ic
图片尺寸800x800
【课程设计】tpa3116 m18蓝牙数字功放 - 嘉立创eda开源硬件平台
图片尺寸394x207
tpa3255有直流输出
图片尺寸1953x1801
1声道数字功放板 12v-24v宽电压 tpa3116d2 2*50w 100w(h5a5)
图片尺寸400x400
功放板大功率150w*2双声道双芯片带前级放大tpa3116d2数字
图片尺寸400x400
tpa3116d2效率问题
图片尺寸1274x522
大功率数字放板tpa3116d2音频放大模块功放板双声道功放板
图片尺寸1000x1000
tpa3112d1pwpr 车载d类单声道 音频功率放大器tpa3112d1 全新进口
图片尺寸800x800
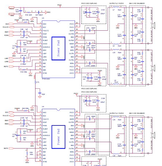
tpa3112d1
图片尺寸498x399
tpa3112d1pwpr
图片尺寸850x1278
tpa_电路
图片尺寸1125x709
tpa3112d1pwp
图片尺寸1000x1000
hifi数字2.0功放板 tpa3116d2双声道立体声功放板 dc10-25v
图片尺寸750x582
tpa3116d2tpa3118d2tpa3130d2带有am干扰防止功能的15w30w50w双声道d
图片尺寸746x444