tpa6120

tpa6120a2纯耳放开箱上手体验
图片尺寸1819x1080
n暒
图片尺寸4222x2937
耳机放大器的制作tpa6120
图片尺寸839x471
tpa6120a2静态输出有13v直流
图片尺寸550x280![[耳放耳机] 继tpa6120耳放之后,再战1969耳放](https://imgs.wantubizhi.com/img/735A5D1F980B52A636CC46F12F2D1A73347DD1865A8100B4401577B197869D2FE3C17CC9A90D905C797925AE3E39F25537D776205ACF73229E4A4EBE8A5FC22B414074DB6D5EBCE93568A3B1B77108ADFD78B618D6E9C335749D2DBAE2AACC29)
[耳放耳机] 继tpa6120耳放之后,再战1969耳放
图片尺寸800x536
全新原装tpa6120a2rgyt 封装vqfn-14 高保真立体声耳机放大器芯片
图片尺寸360x360
tpa6120a2做的耳放居然输出100mv左右的直流不知道哪里出了问题求指教
图片尺寸1119x588
支持5g流媒体的家用hifi套装,山灵ea5 plus播放器 jet
图片尺寸2643x3965
tpa6120a2雅典发烧级耳放监听耳机
图片尺寸280x380
支持5g流媒体的家用hifi套装,山灵ea5 plus播放器 jet
图片尺寸3965x2643
支持5g流媒体的家用hifi套装,山灵ea5 plus播放器 jet
图片尺寸3965x2643
本帖最后由 firewire800 于 2017-5-22 22:17 编辑 tpa6120a2这个
图片尺寸607x460
看看这个怎么样,tpa6120a2 并联平衡耳机放大器
图片尺寸799x556
的运放; ◎采用美国ti公司超低失真的耳放专用芯片tpa6120做功率输出
图片尺寸1204x800
令人愉悦的可靠伙伴earmen解码功放stamp评测
图片尺寸1080x728
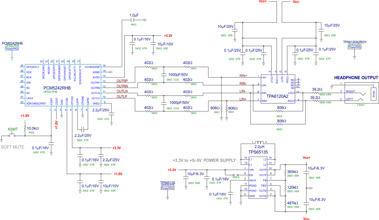
tpa6120a2 high fidelity headphone amplifier
图片尺寸1280x745
tpa6120平衡输入并联问题
图片尺寸1573x887
图10: tpa6120a耳放专用芯片耳机输出模块在调试时使用了包括lcd3,hd
图片尺寸740x417
令人愉悦的可靠伙伴earmen解码功放stamp评测
图片尺寸1080x718
原装正品 贴片 tpa6120a2dwpr soic-20 音频功率放大器芯片芯片
图片尺寸800x800