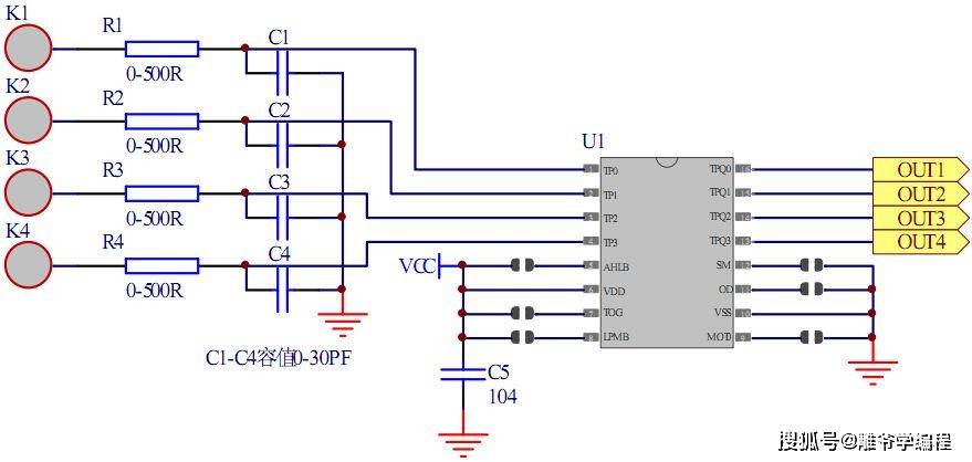
ttp224原理图

【雕爷学编程】arduino动手做(51)---触摸按键模块
图片尺寸1235x894
雕爷学编程arduino动手做804路ttp224触摸模块
图片尺寸1609x834
雕爷学编程arduino动手做804路ttp224触摸模块
图片尺寸879x418
一种半导体温控开关电路的制作方法
图片尺寸791x1000
ttp223触摸开关电路图-文章-硬件设计-原理图设计 - 畅学电子网
图片尺寸547x280
基于stm32使用ttp223点动触摸传感器模块
图片尺寸1080x432
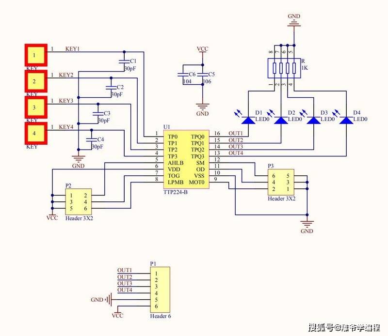
雕爷学编程arduino动手做51触摸按键模块
图片尺寸800x451
4寸485
图片尺寸506x360
雕爷学编程arduino动手做804路ttp224触摸模块
图片尺寸800x694
232-ttl小板原理图
图片尺寸1188x918
ttp224bbsbn和ttp224bbsb电容式感应原理设计的触摸芯片数据免费下载
图片尺寸591x340
电容触摸芯片ttp223nha6经常误触发何解
图片尺寸1000x595
ttp223ba6单键触摸触控芯片icopsun33d
图片尺寸508x316
ttp224bbsbn4按键触摸检测ictontek通泰触摸芯片一级代理
图片尺寸850x375
ttp223b switch module digital touch sensor capacitive touch for
图片尺寸500x305
雕爷学编程arduino动手做804路ttp224触摸模块
图片尺寸1236x859
ttp224 4路 电容式 触摸开关 数字触摸传感器模块
图片尺寸800x800
ttp224bbsbn和ttp224bbsb按键触摸检测ic的中文数据手册免费下载
图片尺寸467x289
ttp223应用 1,广泛消费性产品 2,防水电器 3,按钮键取代品
图片尺寸800x498
雕爷学编程arduino动手做804路ttp224触摸模块
图片尺寸793x1005