v3雕刻机扩展板接线图

雕刻机接线图图纸
图片尺寸920x1302
雕刻机控制板接线
图片尺寸788x671
arduino uno开发板 电机驱动扩展版cnc shield v3.0硬件说明 - 知乎
图片尺寸705x536
机械, 电子, 激光雕刻机, 硬件, 接线 p50707-213745.jpg (996.
图片尺寸839x677
雕刻机知识的菜鸟总结求高手前来解答不断更新
图片尺寸972x560
激光雕刻机主板接线图资料
图片尺寸920x1302
arduinouno开发板电机驱动扩展版cncshieldv30硬件说明
图片尺寸941x834
arduino uno开发板 电机驱动扩展版cnc shield v3.0硬件说明 - 知乎
图片尺寸620x616
工控主板 迷你主机 ops电脑 安卓ops 国 - 抖音
图片尺寸1200x1200
arduino uno开发板 电机驱动扩展版cnc shield v3.0硬件说明 - 知乎
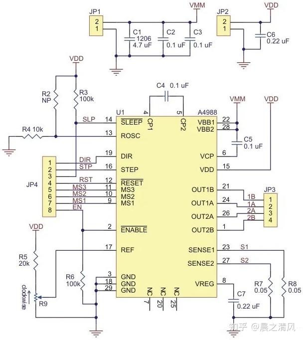
图片尺寸608x682
软件消回差 维宏的痛 - 模型大工具与diy机械栏目-5imx.
图片尺寸1034x679
激光切割机激光雕刻机配件睿达系统控制卡rdc6445g/rdc6445s
图片尺寸1000x878
雕刻机知识的菜鸟总结求高手前来解答不断更新
图片尺寸1000x800
旧光驱新用途,手把手教你做一台激光雕刻机
图片尺寸640x412
arduino uno开发板 电机驱动扩展版cnc shield v3.0硬件说明 - 知乎
图片尺寸1250x884
cnc shield v3雕刻机3d打印机 4个a4988驱动器扩展板 uno r3带线
图片尺寸1000x1000
七星虫 42步进电机a4988驱动模块cnc v3雕刻机扩展板3d打印机配件
图片尺寸800x800
3.1 尺寸图整体尺寸为11084mm,螺栓固定孔位为10276mm3.2 接线图3.2.
图片尺寸930x737
3d打印机diy配件 cnc shield v3 雕刻机打印机扩展板 4988驱动uno
图片尺寸800x800
cnc shield v3 雕刻机扩展板 3d打印机 a4988驱动板
图片尺寸800x800