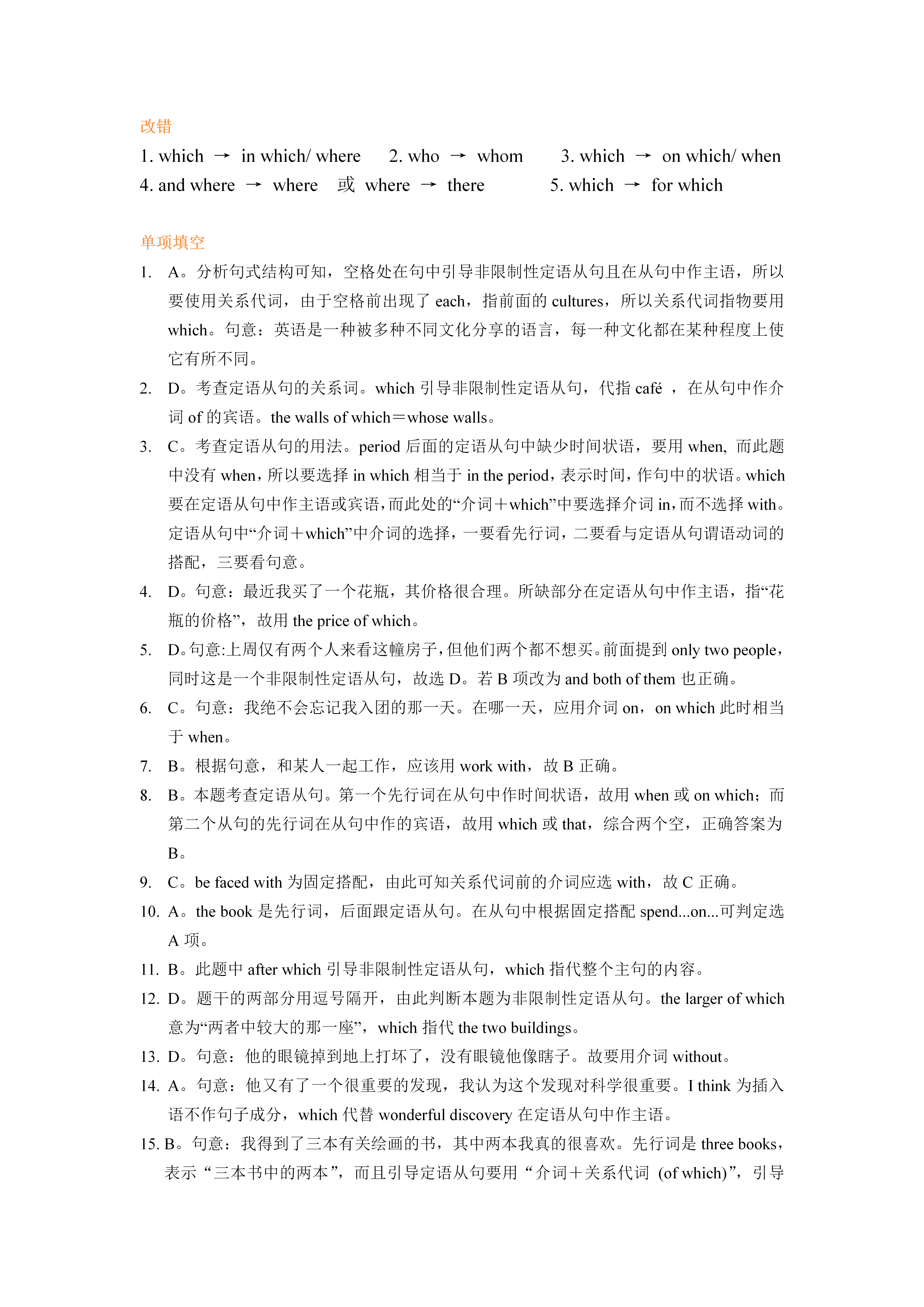
which造句

用which定语从句造句-0033.docx
图片尺寸1020x1320
which在定语从句中的用法doc
图片尺寸920x1302
定语从句中which和that区别
图片尺寸920x1302
定语从句中which和that用法共3页
图片尺寸920x1302
定语从句中关系代词只能用which的几种情况1页
图片尺寸920x1302
定语从句中只用who或that或which
图片尺寸920x1303
介词which引导定语从句doc
图片尺寸792x1120
定语从句中的that和which的区别
图片尺寸920x1302
定语从句which与that之区别和练习doc
图片尺寸920x1300
which的用法总结
图片尺寸640x341
定语从句中that和which的用法
图片尺寸920x1303
【高中英语】必修二定语从句(介词 加 which_whom)
图片尺寸4762x6735
定语从句whichthat选用.docx 3页
图片尺寸860x1218
定语从句which与that之区别和练习
图片尺寸920x1301
which引导的定语从句的用法
图片尺寸920x1302
推荐which与who引导的定语从句初中
图片尺寸920x1302
which的用法which的用法which用法
图片尺寸612x253
【高中英语】必修二定语从句(介词 加 which_whom)
图片尺寸4762x6735
3 welcome to our school welcome课件 (新版)牛津版ppt s1: which
图片尺寸1080x810
that和which引导定语从句的区别
图片尺寸920x1301