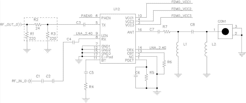
wifi原理图

一种wifi系统技术方案
图片尺寸1000x478
wifi控制电路的制作方法与工艺
图片尺寸927x1000
wifi插座设计你了解吗
图片尺寸1204x687
wifi模块电路图详解图片合集
图片尺寸415x365
随身wifi的工作原理
图片尺寸1033x630
cn102056348a_多制式3g-wifi无线路由器及无线通信系统失效
图片尺寸1562x765
一种垃圾箱城市组网wifi的制作方法
图片尺寸1000x889
新房装修,如何做wifi全覆盖
图片尺寸640x348
科普10张图带你了解无线路由器
图片尺寸978x645
wifi 电路图
图片尺寸1250x799
我的wifi就一直没有正常过.求达人指点一下啊.
图片尺寸1183x824
cn201215959y_一种wifi无线路由器失效
图片尺寸1908x2529
cn207926629u_一种具备智能遥控器功能的wifi路由系统有效
图片尺寸1365x1303
wifi产品射频电路设计方法
图片尺寸554x300
24gwifi无线电路
图片尺寸1000x421
全屋wifi方案怎么选,fttr,mesh组网还是ac ap?
图片尺寸640x455
一种基于单核处理的3gwifi移动路由器
图片尺寸552x548
串口wifi模块使用介绍,你不容错过!
图片尺寸515x554
wifi连接原理
图片尺寸650x554
家庭wifi组网指南
图片尺寸1000x892