xr像素

iphonexr开箱视频77像素测评
图片尺寸1080x1441
xr像素真的绝了
图片尺寸1080x1440
苹果x和xr哪个像素好苹果x和xr哪个像素好有什么区别
图片尺寸1042x1103
苹果x跟xr像素对比你们觉得哪款像素更好 我觉得这两款都差不 - 抖音
图片尺寸1080x1440
华为p30和xr像素对比
图片尺寸1080x1080
iphone xs内置壁纸高清 苹果xr,xs原生壁纸下载
图片尺寸1125x2436
1英寸ips 技术的liquid 视网膜高清显示屏,分辨率为1792 x 828 像素
图片尺寸1476x761
像素风男款xr适用iphone7恶搞13苹果14手机壳12promax黑11女8plus
图片尺寸800x800
第一台iphonexr入手了后悔当初错过
图片尺寸1080x1439
这是我的第一台全面屏iphone,xr像素放现在依然可以吊打 - 抖音
图片尺寸1284x1675
苹果xr 128g 国行99新,电池87%,纯原后置1200w像素,支持面容解锁功能
图片尺寸1080x1439
听说iphonexr不香了2022年购买xr还值得吗
图片尺寸1080x1440
屏幕分辨率为2436*1125像素,那种逼真的展示效果使其成为顶级的设计.
图片尺寸588x750
ces 2024|xr厂商不完全补完计划(二)_产品_解决方案_进行
图片尺寸800x486
7英寸屏幕,分辨率750*1334像素,屏幕像素密度326ppi;iphone xr采用6.
图片尺寸640x494
新款苹果iphonexs,xs max与iphonexr的ui设计适配
图片尺寸1000x703
iphone xr前置摄像头700万像素,后置摄像 - 抖音
图片尺寸1284x2778
安卓or苹果:iphone xr 入手2个月体验_iphone_什么值得买
图片尺寸1080x1440
cob动态复用像素技术下一个风口
图片尺寸1080x264
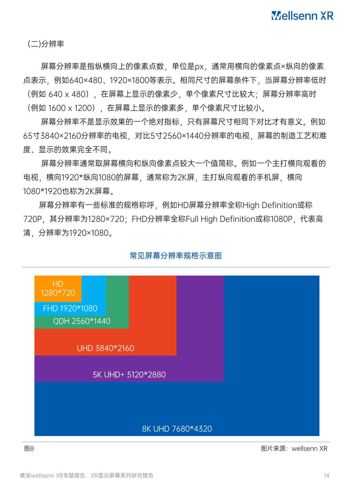
2023年xr显示屏幕系列研究报告开篇通往沉浸之路(附下载)_水平_分辨率
图片尺寸1133x1635