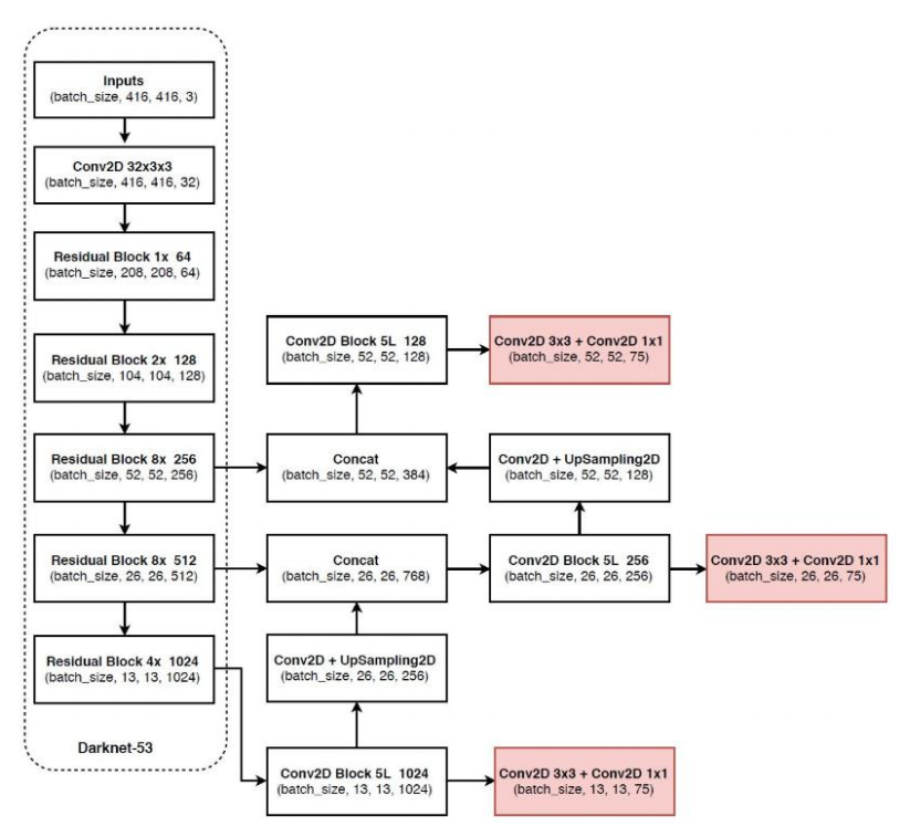
yolov3

yolo v3详细解读 - it610.com
图片尺寸650x320
yolo v3有了这些模型图不懂算我输 | 码农家园
图片尺寸1398x899
yolov3模型 | 码农家园
图片尺寸1592x596
yolov3结尾彩蛋
图片尺寸1724x1077
【目标检测-yolo】yolov3总结_yolov3后处理_理心炼丹的博客-csdn博客
图片尺寸1406x1008
yolov3和v4的结构图 - 期权论坛
图片尺寸1081x971
yolo系列 - 知乎
图片尺寸823x757
【目标检测】yolov3网络及pytorch代码详解_djames23的博客-csdn博客
图片尺寸1205x519
yolov3 学习记录-csdn博客
图片尺寸940x609
yolov3_j redmon-csdn博客
图片尺寸640x508
【小白学yolo】yolov3网络结构细致解析 - 知乎
图片尺寸1415x433
yolov3 从零开始训练自己的数据集_cscairujia的博客-csdn博客
图片尺寸1596x804
yolov3 学习记录-csdn博客
图片尺寸953x492
深入浅出yolo系列之yolov3&yolov4核心基础知识完整讲解 | 码农家园
图片尺寸2624x937
keras txt 读取训练数据_目标检测|自有数据yolov3训练,最简单的keras
图片尺寸720x519
yolov3学习笔记(六)—— yolov3-tiny_聪 ~smart的博客-csdn博客_yolo
图片尺寸1900x1032
yolov3网络搭建 and 代码复现pytorch and 元器件检测_yolov3代码复现
图片尺寸3294x2275
yolov3 教程 - 知乎
图片尺寸790x937
yolov3 算法的一点理解_herok-csdn博客_yolov3中的残差模块
图片尺寸2772x1588
darknet-yolov3 编译dll - 知乎
图片尺寸982x648